Receita Adia Entrega da EFD-Reinf para Pequenas Empresas

Através da Instrução Normativa RFB 1.900/2019 foi adiado para 10 de janeiro de 2020 a data de entrada em produção da Escrituração Fiscal Digital de Retenções e Outras Informações Fiscais (EFD-Reinf) para 3º Grupo de obrigatoriedade do cronograma do eSocial, que engloba, em sua maioria, as empresas do Simples Nacional.

Originalmente, tais empresas deveriam entregar a EFD-Reinf a partir de julho/2019.

Veja também, no Guia Tributário Online:

Como atender as diversas obrigações impostas às empresas. Mapeamento das exigências das legislações comercial e tributária. Atualização garantida por 12 meses! Clique aqui para mais informações. Manual de Obrigações Tributárias 

Mais informações

Edição Eletrônica – Não perca mais os prazos de entrega das declarações!

ComprarClique para baixar uma amostra!

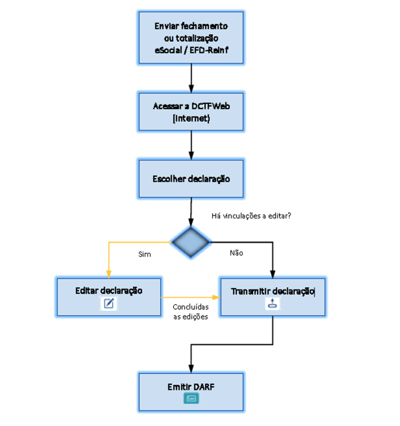
Roteiro Para Envio da DCTFWeb

No fluxograma abaixo são exibidos os passos necessários para a transmissão da DCTFWeb e emissão do respectivo documento de arrecadação.

DCTF-Web

Primeiramente devem ser enviados os eventos de fechamento/totalização do eSocial e/ou da EFD-Reinf.

Em seguida, é preciso acessar o portal da DCTFWeb e localizar a declaração gerada a partir das escriturações, a qual estará na situação “Em andamento”.

Por fim, deve-se transmitir a DCTFWeb, que passará para a situação “Ativa”, possibilitando a emissão do DARF .

A opção de editar a declaração deve ser acessada para:

  • visualizar os débitos constantes da DCTFWeb; alterar a vinculação automática; ou
  • incluir vinculação de créditos específicos, como os de Suspensão.

Fonte: Manual da DCTFWeb.

Veja também, no Guia Tributário Online:

 

DCTFWeb Entra em Cena em Julho/2018

A partir de julho/2018 deverá ser apresentada pelos contribuintes a DCTFWeb, introduzida pela Instrução Normativa RFB 1.787/2018.

Numa primeira etapa, a obrigação de entrega vale para as entidades integrantes do “Grupo 2 – Entidades Empresariais”, do Anexo V da Instrução Normativa RFB 1.634/2016, com faturamento no ano-calendário de 2016 acima de R$ 78.000.000,00 (setenta e oito milhões de reais).

Para as demais empresas, a obrigatoriedade está prevista para janeiro/2019.

A DCTFWeb será acessada em ambiente virtual, na internet, através da e-Cac da RFB que fica dentro da área “Serviços”.

Veja também, no Guia Tributário Online:

Como atender as diversas obrigações impostas às empresas. Mapeamento das exigências das legislações comercial e tributária. Atualização garantida por 12 meses! Clique aqui para mais informações. Manual de Obrigações Tributárias 

Mais informações

Edição Eletrônica Atualizável

ComprarClique para baixar uma amostra!

 

Quem Está Obrigado ao EFD-Reinf?

Estão obrigados a prestar informações por meio da EFD-Reinf os seguintes contribuintes:

I – pessoas jurídicas que prestam e que contratam serviços realizados mediante cessão de mão de obra nos termos do art. 31 da Lei nº 8.212, de 24 de julho de 1991;

II – pessoas jurídicas responsáveis pela retenção da Contribuição para o PIS/Pasep, da Contribuição para o Financiamento da Seguridade Social (Cofins) e da Contribuição Social sobre o Lucro Líquido (CSLL);

III – pessoas jurídicas optantes pelo recolhimento da Contribuição Previdenciária sobre a Receita Bruta (CPRB);

IV – produtor rural pessoa jurídica e agroindústria quando sujeitos a contribuição previdenciária substitutiva sobre a receita bruta proveniente da comercialização da produção rural nos termos do art. 25 da Lei nº 8.870, de 15 de abril de 1994, na redação dada pela Lei nº 10.256, de 9 de julho de 2001 e do art. 22A da Lei nº 8.212, de 24 de julho de 1991, inserido pela Lei nº 10.256, de 9 de julho de 2001, respectivamente;

V – associações desportivas que mantenham equipe de futebol profissional que tenham recebido valores a título de patrocínio, licenciamento de uso de marcas e símbolos, publicidade, propaganda e transmissão de espetáculos desportivos;

VI – empresa ou entidade patrocinadora que tenha destinado recursos a associação desportiva que mantenha equipe de futebol profissional a título de patrocínio, licenciamento de uso de marcas e símbolos, publicidade, propaganda e transmissão de espetáculos desportivos;

VII – entidades promotoras de eventos desportivos realizados em território nacional, em qualquer modalidade desportiva, dos quais participe ao menos 1 (uma) associação desportiva que mantenha equipe de futebol profissional; e

VIII – pessoas jurídicas e físicas que pagaram ou creditaram rendimentos sobre os quais haja retenção do Imposto sobre a Renda Retido na Fonte (IRRF), por si ou como representantes de terceiros.

Não está prevista a isenção de entrega por parte das empresas optantes pelo Simples Nacional. Entretanto, ato específico do Comitê Gestor do Simples Nacional estabelecerá condições especiais para entrega da EFD-Reinf, a serem observadas pela pessoa jurídica optante pelo Simples.

Base: art. 2º da Instrução Normativa RFB 1.701/2017.

Veja maiores detalhamentos no tópico EFD-Reinf, no Guia Tributário Online.

Como atender as diversas obrigações impostas às empresas. Mapeamento das exigências das legislações comercial e tributária. Atualização garantida por 12 meses! Clique aqui para mais informações. Manual de Obrigações Tributárias 

Mais informações

Veja as obrigações que sua empresa deve cumprir!

ComprarClique para baixar uma amostra!

Simples Nacional: Multa por Atraso na ECD é Aplicável?

De acordo com a Resolução CGSN 131/2016, a partir de 2017, a ME ou EPP optante pelo Simples Nacional que receber aporte de investidor-anjo estará obrigada a manter a ECD – Escrituração Contábil Digital.

As demais empresas optantes pelo regime de tributação do Simples Nacional não se qualificam como sujeito passivo da obrigação acessória de apresentação da ECD – porquanto desobrigadas de realizar tal prestação.

Em decorrência, descabe a aplicação de multa por apresentação extemporânea de ECD às empresas do Simples Nacional (quando desobrigadas desta entrega), ainda que tais empresas, no uso da faculdade que lhes foi atribuída, transmitam a escrituração após o prazo estabelecido na legislação.

Bases: Resolução CGSN 131/2016Solução de Consulta Cosit 654/2017Solução de Consulta Disit/SRRF 6.001/2018.

Consulte também no Guia Tributário Online: